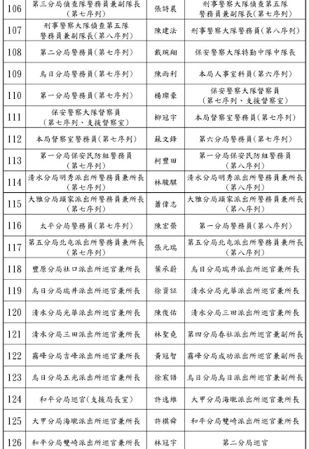
警察 人事 異動 時期

上報up media

上報up media

kuanuye1i5i8fm

kuanuye1i5i8fm

facebook

facebook

youtube

youtube

主流傳媒

主流傳媒

m dx688 net

m dx688 net

更生日報宜蘭花蓮台東新聞

更生日報宜蘭花蓮台東新聞

大洗牌 警政署公布中高階警官人事全台共142人調動 社會 三立新聞網setn com

大洗牌 警政署公布中高階警官人事全台共142人調動 社會 三立新聞網setn com

美國人這樣對待警察警校生伙食不合人性不老警師泰國軍方把警察當拖鞋穿國慶日談 警察弱雞化 現象食安警察

美國人這樣對待警察警校生伙食不合人性不老警師泰國軍方把警察當拖鞋穿國慶日談 警察弱雞化 現象食安警察

www chinatimes com

www chinatimes com

新頭殼newtalk

新頭殼newtalk

多维新闻

多维新闻

新華報導

新華報導

irmanw

irmanw

iqa pshw7b s9m

iqa pshw7b s9m

自由時報

自由時報

多维新闻

多维新闻

m dx688 net

m dx688 net

嘉義市政府

嘉義市政府

聯合報

聯合報

風傳媒

風傳媒

www chinatimes com

www chinatimes com

漾新聞young news 痞客邦

漾新聞young news 痞客邦

新頭殼newtalk

新頭殼newtalk

ettoday新聞雲

ettoday新聞雲

新華報導

新華報導

line today

line today

ettoday新聞雲

ettoday新聞雲

yahoo奇摩新聞

yahoo奇摩新聞

l2okuwbbdtkxim

l2okuwbbdtkxim

You May Like
web hit counter